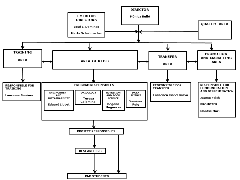
The organization of TecnATox is described by the following organization chart in which hierarchical and functional relationships are indicated:

The organization of TecnATox is described by the following organization chart in which hierarchical and functional relationships are indicated:
